设为首页
收藏本站
注册账号
登录
|
搜索
搜索
本版
帖子
用户
门户
Portal
社区
BBS
导读
Guide
Kali笔记
»
社区
›
kali 基础
›
硬件DIY
›
利用esp8266制作一个可随身携带的WiFi密码钓鱼器 ...
返回列表
发新帖
查看:
12258
|
回复:
2
利用esp8266制作一个可随身携带的WiFi密码钓鱼器
[复制链接]
priess1314
priess1314
当前离线
积分
540
152
主题
99
回帖
540
积分
高级会员
中国黑客
高级会员
, 积分 540, 距离下一级还需 460 积分
高级会员
, 积分 540, 距离下一级还需 460 积分
积分
540
收听TA
发消息
发表于 2018-8-3 09:11:23
|
显示全部楼层
|
阅读模式
来自
甘肃
孙子兵法:故上兵伐谋,其次伐交,其次伐兵,其下攻城;攻城之法为不得已。
正是如此靠机器硬破不如直接问对方。
下面这就介绍下
WiFi
密码社工的进阶玩法
玩过WiFi密码破解的对fluxion这框架都不陌生吧。大致原理都是对目标路由器进行deauth攻击,使客户端断网,再诱导客户连接上虚假WIFI从而钓取密码。
准备材料:
(为了方便,我设计了pcb以及用3D打印机制作了外壳。外壳文件见文章底部,请自行下载打印。)
从左至右分别为:3D打印的外壳、1800毫安时电池、esp8266模块、自行设计的最小系统板、充电模块。
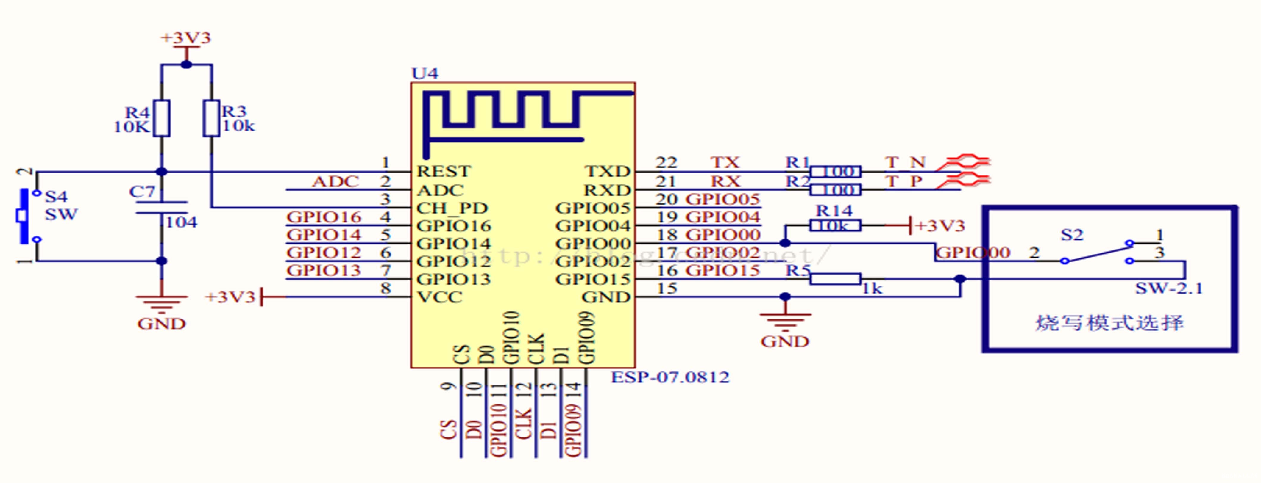
原理图:
esp8266:
其实很简单,输入5V电源经过C17和C18滤波后供给ASM1117,再经过C19和C20滤波后输出3.3V给esp8266。10K电阻上拉EN(CH_PD)使能芯片。
1K电阻下拉GPIO15。GPIO0默认上拉,在我设计的PCB里为了方便烧录程序也将它下拉了,后期需要切断电路即可!
焊接零件:
将对应的103电阻和1001电阻以及ASM1117焊接上去即可。这里的PCB敷铜不够厚,所以不焊接滤波电容,但不影响!
再把电池、充电模块、开关都焊接上去。
成品:
烧写程序及解析源码:
下载我编译好的固件以及工具(见下文)
烧录方法这里就不仔细讲了。使用官方烧录工具烧写到地址0×00000即可。
主要解析下程序核心代码。
数组deauthPacke为deauth攻击的结构。
函数run();用于构造数据包,调用函数wifi_send_pkt_freedom(packet, 26, 0);数据包paclet发送出去。
函数delay(1);为延时1毫秒,为了减少丢包。
最后再在loop()里写个判断,无密码输入则一直循环函数run();使目标WIFI断网。
工具的使用:
打开设备电源,蓝灯闪烁一下,接着用手机连接工具的WiFi信号“HH“。再在浏览器进入后台192.168.199.1/backdoor.html。
输入需要攻击的WiFi的编号即可。此时会提示伪造成功,然后”“HH”这个WiFi会消失,且多一个没有密码的刚刚选择的WIFI。
且此目标路由会一直断网,直到输入密码。目标连接上虚假WiFi后系统会自动弹出登录(钓鱼页面),不同手机效果不一样。
windows系统还会自动打开浏览器弹出钓鱼页面!即使不自动弹出,在浏览器输入任何网址也会跳转过去(除https)!
目标输入密码后会记录且保存在工具里方便查看!
谁有敬业福啊!
回复
使用道具
举报
yh1736
yh1736
当前离线
积分
20
2
主题
14
回帖
20
积分
新手开车
新手开车
, 积分 20, 距离下一级还需 30 积分
新手开车
, 积分 20, 距离下一级还需 30 积分
积分
20
收听TA
发消息
发表于 2020-3-23 14:39:13
|
显示全部楼层
来自
中国
怎么没有怎么没有怎么没有
点评
priess1314
嗯哼( ̄ ̄)
发表于 2021-1-13 12:09
回复
支持
1
反对
0
使用道具
举报
返回列表
发新帖
高级模式
B
Color
Image
Link
Quote
Code
Smilies
您需要登录后才可以回帖
登录
|
注册
本版积分规则
发表回复
回帖并转播
回帖后跳转到最后一页
快速回复
返回顶部
返回列表